


化工工藝流程圖是用圖示的方法把化工生產的工藝流程和所需的設備、管道、閥門、管件、管道附件及儀表控制點表示出來的一種圖樣,是設備布置和管道布置設計的依據,也是施工、操作、運行及檢修的指南,是化工工藝設計的主要內容。
繪制化工工藝流程圖是化工制圖的內容之一,因此,國家《機械制圖》標準對化工制圖的約束,在繪制化工工藝流程圖同樣有效。但由于化工工藝流程圖的特殊性,原化工部對化工工藝流程圖制定了一套行業標準。標準對圖樣幅畫、標題欄等作了說明,并規定了設備圖形、線型、閥門管件圖線、圖例等的表達方式,設備、管線、儀表等的標注形式等。
煤氣化技術工藝流程

催化裂化工藝過程

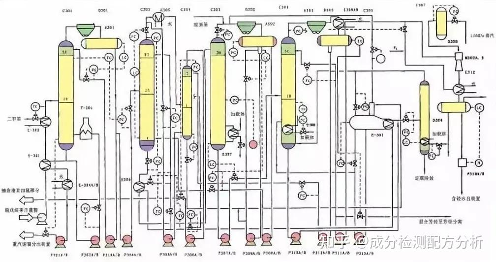
芳烴抽提系統流程圖

脫硫流程圖

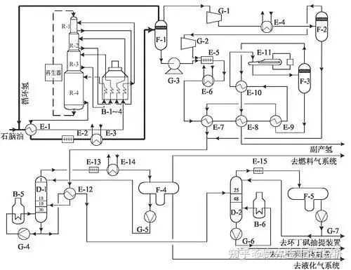
加氫裂化裝置反應系統工藝流程

加氫裂化流程圖

氫氣再接觸部分流程

加氫裂化工藝流程圖

重整工藝流程圖

反再部分工藝流程


化工事業部物流簡圖

化工產品圖

石油化工行業流程
原油冶煉利潤及工藝分析

石腦油芳構化流程圖

甲醇流程圖

RLGA在石油天然氣上的應用

石油化工簡易流程圖

石化化纖產業鏈流程圖

燃料-化工型煉油廠工藝流程框圖

常減壓蒸餾裝置原則工藝流程圖

連續裝置預處理系統流程圖

分段式煉油工藝流程圖

煉油設備流程圖

燒結煙氣脫硫

24小時服務熱線:
173 1252 4488
地址:江蘇省泰興市涌金商業廣場A6-227
公司網址:www.gycjcjz.com
公司郵箱:zg@jsgufeichuli.com
手機號碼:17312524488
聯系電話:17312524488
微信號:17312524488
